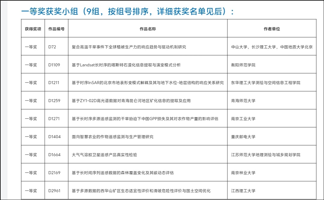
近日,2025年“易智瑞杯”中国大学生GIS软件开发竞赛遥感应用组评选结果公布,我院遥感2201班王晨悦、地空2301班程霖、遥感2301班肖雨轩、田晓莎同学制作的作品《基于长时序多源遥感监测的干旱胁迫下中国GPP损失及其对农作物产量的影响评估》(指导教师:吴云清),获得遥感应用组最高奖项一等奖。
小组成员基于长时序多源遥感数据构建了1950-2024年全球土壤湿度与干旱演变监测体系,系统评估了干旱胁迫对中国植被总初级生产力(GPP)及其对小麦、玉米产量的影响。该研究为农业抗旱、粮食安全政策制定及生态系统管理提供了科学依据,具备向全球气候脆弱区推广的潜力。
“易智瑞杯”中国大学生GIS软件开发竞赛是国内GIS领域最具示范性、引导性和广泛性的学科竞赛之一。本届赛事吸引了来自全国百余所高校的数千名学子同台竞技,该小组同学取得的成果既体现了我院学生的创新思维与实践能力,也点燃了同学们积极学习、应用和交流GIS技术的激情。
作者:王晨悦 单位:yL23411永利官网登录 审核:荣华伟

