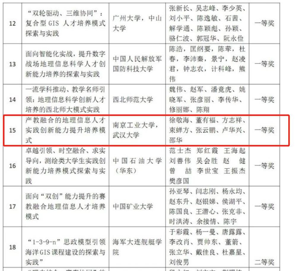
2023年6-7月,中国地理信息产业协会教育与科普工作委员会主办了第四届全国高校GIS教学成果奖评选,经过评审委员会网评和现场答辩会评等环节,最终评出特等奖4项,一等奖13项,二等奖21项。学院院长徐敬海教授领衔完成的教学成果“产教融合的地理信息人才实践创新能力提升培养模式”荣获一等奖。
全国高校GIS教学成果奖评选活动每两年举办一次,旨在促进我国高校地理信息教学实践与改革发展,表彰在教育教学中取得优秀成果的单位和个人,发挥优秀教学成果的引领作用,对于促进各高校GIS专业建设和提升人才培养质量具有重要的意义。我院一直以来十分注重GIS教学模式研究与应用实践探索,在教学创新和改革方面取得新突破。
作者:施歌 单位:yL23411永利官网登录 审核:荣华伟、束蝉方
